3V単一電源動作の VCF (12)
アンチログ回路部分を、PNP と NPN トランジスタの組み合わせによる、いわゆる Arp 型の方式のものに変え、レゾナンスを上げて VCF を発振させた発振周波数の特性を測定してみました。
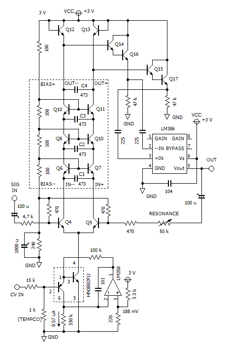
下に回路図を示します。

もとの回路では、出力アンプの入力インピーダンスが、ラダー最終段に並列に接続される形となるため、ラダーに流れる電流が少ない、つまり、カットオフ周波数が低い場合 (数十 Hz) に発振が停止する現象が見られました。
エミッタフォロアを 1 段かませる程度では効果が薄かったので、ダーリントン・エミッタフォロアを間にはさんであります。
この部分は、コモン・コレクタのトランジスタが 7 個入っている TD62505 で、Q12 〜 Q17 までの 6 個をまかなっています。
オリジナルの Minimoog の VCF 回路では、下の図のような、いわゆる Arp タイプのアンチログ回路を使用しています。

しかし、この回路は、そのままでは低電圧の単一電源回路での応用には向きません。
同種のトランジスタ 2 個のエミッタを共通接続して差動タイプで使う一般的なアンチログ回路に対して、この回路は、異種のトランジスタ (PNP と NPN) の Vbe が逆向きとなってキャンセルしあうような接続としています。
異種のトランジスタなので、完全なキャンセルは難しいのですが、非線形な Vbe の変化は、ほぼキャンセルされ、ΔVbe の絶対温度に関する依存性だけが残ります。
この回路での問題点は、
- Q2 (NPN) のベース電流 (Ib2) は Q1 (PNP) のエミッタ負荷抵抗 (68 kΩ) を通じて供給されるので、出力電流 (Ic2) が大きい領域で Q1 のエミッタ電流が目減りし、また、Ib2 の供給が十分でないと Ic2 も頭打ちになる。
- 同じエミッタ電流の場合の Vbe の値は PNP トランジスタの方が大きい傾向にある。
この回路の基本は、Q1 に一定電流を流し、生じた Vbe1 で Q2 側の Vbe2 の温度依存性を打ち消すことですから、Q1 のエミッタ/コレクタ電流をなるべく一定に保つことが重要です。
正負両電源方式では、Q1 に流す電流を大きめに設定しておき、Ibe2 の寄与を減らすことで解決できます。
たとえば、アンチログ出力電流を 1 μA 〜 1 mA の範囲として、常に Q1 のエミッタ負荷抵抗に 1 mA 流すような設定にしておけば、Q2 の出力電流が最大になる 1 mA の場合でも、Q2 の hFE を 100 と仮定して Ib2 = 10 μA ですから、Q2 のベース電流による誤差は 1 % に過ぎなくなります。
しかし、この状態では、Q1 のベース電圧が 0 V の時に出力電流が最大の 1 mA となり、出力電流を減少させるためには Q1 のベース電圧をマイナス側に振る必要があります。
したがって、マイナス側の電源のない単一電源回路では、Q1 の電流を最小値の 1 μA に設定しておき、CV が 0 V の時に最小電流、CV をプラス側に振った場合に出力電流が増大する、という設定にします。
このとき、Q1 のエミッタ負荷抵抗には 1 μA しか流れていないので、Q2 の hFE を 100 とすると、エミッタ負荷抵抗の電流の 100 % を Ib2 として流せたとしても、Ic2 は 100 μA で頭打ちとなります。
さらに、上の箇条書きの項目 2. のように、同じ電流値での Vbe の値は PNP の方が大きいので、Q1 の電流を 1 μA に設定しても、実際の出力電流の最小値は 1 μA よりも大きくなります。
そういうわけで、この回路をそのまま低電圧の単一電源回路で使うと、電流レンジのせまいものしか実現できません。
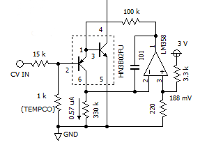
そこで下の図のように、OP アンプを 1 個使って、Q1 側に定電流を流す回路としました。

ひとつのパッケージの中に PNP トランジスタと NPN トランジスタがモールドされている HN3B02FU を使っていますが、個別のトランジスタでも構いません。
Q1 のコレクタとグラウンドの間に挿入した 330 kΩ で Q1 のコレクタ電流をセンスし、OP アンプのプラス入力側の基準電圧約 190 mV と比較して OP アンプ出力から 100 kΩ の抵抗を介して、Q1 のエミッタ電流および Q2 のベース電流をコントロールしています。
330 kΩ の抵抗による電圧降下のため、Q1 は軽い飽和領域で動作することになります。
OP アンプ出力は 0.5 V 〜 1 V 程度の範囲となるようにしてあるので、出力電圧レンジのせまい LM358 でも使用できます。
CV 入力と発振周波数との関係を測定し、セント単位で周波数誤差を表現してプロットした図を下に示します。 測定は 3 回行い、重ねてプロットしてあります。

CV = 0.1 V 程度で発振周波数 20 Hz 程度、 CV = 3.1 V 程度で発振周波数 20 kHz 程度です。
CV が大きい領域で周波数が下がっているのは、トランジスタ・モデルで言えば、pn 接合だけを考えている理想 Ebers-Moll モデルに付加する、オーミック抵抗分としてのエミッタ直列抵抗およびベース直列抵抗が影響していると思われます。
VCF では、VCO での Franco の補償のような簡単な補正方法はないので、この部分を補正しようと思えば、OP アンプ出力から CV ミキサ部へフィードバックをかけるなどの方法をとる必要があります。
低域で周波数が上がっている原因は、良く分かりません。
ラダー部分のトランジスタの飽和の影響かと思って、ラダー部分 (およびダーリントン・エミッタフォロア) の電源電圧を 5 V とした場合の測定も行ってみましたが、ほとんど変化はありませんでした。