SX-150 の VCO の温度補償 (16) -- その他の補償 (4)
OP アンプ出力から抵抗を介して共通エミッタをドライブする形式のアンチログ回路では、Vbe に比べて OP アンプ出力を「大振幅」で動作させることにより、前に述べたような機能を持たせています。
正負両電源方式では、±10 V 電源の場合でも OP アンプ出力としては 8 V 程度の振幅を活用できます。
この回路形式を、そのまま 5 V 単一電源方式で実現すると、トータルの電源電圧が 1/4 〜 1/6 になるのに対応し、取りうる振幅が小さくなってしまいます。
アナログ・コモン電圧を 2.5 V とし、そこにアンチログ・ペアのトランジスタのベースを接続すると、共通エミッタ電圧は 2.5 - 0.7 = 1.8 V 程度になります。
したがって、OP アンプ出力の振幅も 1.8 V 程度になります。
アンチログ・トランジスタの共通エミッタ電流 (テイル電流) が最大になるのは OP アンプ出力電圧が最も低くなる点、つまり 0 V です。
すなわち、OP アンプは少なくとも GND 側はフルスイング出力でなければなりません。
また、最大電流を 1 mA とすると、OP アンプ出力は GND 付近で 1 mA のシンク電流を吸い込めなければなりません。
このとき、OP アンプ出力 - 共通エミッタ間の抵抗値は 1.8 kΩ 以下に選びます。
フルスイング出力 (レイル・ツー・レイル出力) でない一般の OP アンプの場合には、この方式での実現は難しくなります。
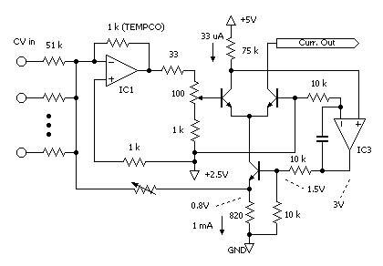
一般の OP アンプの場合に使える、Minimoog 前期型 VCO 回路を 5V 単一電源用にアレンジしたものを下に示します。

電源電圧は 5 V、アナログ・コモン電圧は 2.5 V としています。
テイル電流をコントロールするトランジスタにより、信号の極性が反転するので、OP アンプ出力電圧が高いほどテイル電流が多くなります。
テイル電流が最大の 1 mA の場合のテイル電流制御部の電圧を、点線の先に書き込んであります。
テイル電流の 1 mA がエミッタ抵抗 820 Ω を流れますからエミッタ電圧は約 0.8 V、Vbe を 0.7 V とするとベース電圧は 0.8 + 0.7 = 1.5 V になります。
この電圧は OP アンプ出力を 10 kΩ の抵抗ふたつで分圧したものですから、OP アンプ出力は 1.5 * 2 = 3.0 V になります。
テイル電流が最低の 34 μA の場合には、エミッタ電圧は、ほぼゼロで、Vbe を 0.5 V とすると OP アンプ出力電圧は約 1 V になります。
結局、OP アンプ出力電圧は 1 〜 3 V の振幅 2 V で、電流の向きはソース方向となり、多くの OP アンプにとって楽に出力できる範囲となります。
まあ、テイル電流コントロール回路の部品が増えているというデメリットがあるので、このくらいのメリットがあって当然といえば当然と言えます。
アンチログ出力トランジスタのベース直列抵抗は除去して、これに起因する誤差が発生しないようにしています。
回路図を一見すると、トランジスタのベースに 10 kΩ が接続されているように見えますが、これは OP アンプのマイナス入力とアナログ・コモン電圧の間に接続されているものです。