TM7705N を使ったトランジスタ特性の測定 (1)
TM7705N を使ってトランジスタの特性を測定してみました。
各種の特性のなかでも測定の対象とするのは hFE-IC 特性と IC-VBE 特性との 2 種に限ることにしました。
原理的な図を下に示します。
実際の回路では単電源での動作となりますが、この説明では両電源方式で、グラウンドに対して電圧を測定するものとします。
また、コレクタ電流はアンチログ回路などへの応用を考え 1 μA 〜 1 mA の程度の範囲に限って扱います。

ベース電流およびコレクタ電流は OP アンプを使った電流-電圧変換回路で電圧に変換されるとともに「受動的」な形、つまり被測定トランジスタが必要とする分だけの電流が供給されます。
フィードバック抵抗により最大電流が制限され、(回路が正常動作する限り) コレクタ電流は電源電圧 5 V に対し最大値で
5 [V] / 1 [kΩ] = 5 [mA]
となります。 同様にベース電流の最大値は
5 [V] / 100 [kΩ] = 50 [μA]
となります。
OP アンプ入力のバーチャル・ショートにより、トランジスタのベース電位は 0 V に保たれます。
コレクタ電位はコレクタ側の OP アンプの非反転入力に設定する電位 (VC) と同じ値となります。
コレクタ電流値を電圧に変換した値は OP アンプ出力電圧と VC との間の電位差を測ることで求められます。
実際の回路では 5 V 単一電源ということもあり、 VC = 0 に相当する設定で測定しています。
エミッタ電位は OP アンプによるボルテージ・フォロアを介して測定します。
被測定トランジスタに流れる電流は、エミッタに接続した定電流源で設定します。
NPN トランジスタの場合にはシンク電流源、PNP トランジスタの場合にはソース電流源に切り替えます。
他の IB、IC、VBE の測定電圧は PNP/NPN で符号が反対になるだけで、正負電圧が測定可能であれば、回路的には切り替え部分は必要ありません。
また、コレクタ電流値は実際に測定して求めるので、エミッタ電流の「設定値」には特に精度は必要なく、各部の電圧測定期間のスパンで安定であることだけが必要になります。
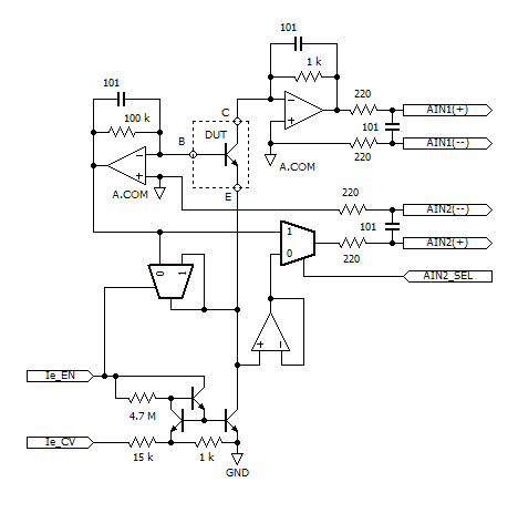
TM7705N を使って測定する場合の、もう少し具体的な回路を下に示します。(NPN 側のみ)

5 V 単一電源で動作させるので、中間レベルの「アナログ・コモン電圧」を基準とします。
TM7705N の差動入力のマイナス側をアナログ・コモンに接続します。
TM7705N のアナログ入力は、内部で 7 pF 程のキャパシタに対して「チョップ」されるので、OP アンプ出力に直結すると、特に CMOS OP アンプでは影響を受けやすいので、220 Ω の抵抗およびコンデンサを介して接続しています。
TM7705N では差動アナログ入力が 2 系統しかないので、アナログ・マルチプレクサを使って 3 入力に拡張しています。
エミッタ電流の設定には、「ベース結合型アンチログ回路」を使用しています。
前述のように、「精度」は必要なく、設定電流の「レンジ」だけが必要になります。
OP アンプのオフセット電圧の影響を除去するためには、被測定トランジスタのエミッタ電流が 0 の状態で電圧を測定しておく必要があります。
「ベース結合型アンチログ回路」では CV の設定では電流を 0 にまで絞れないので、強制的に電流をゼロにするためにマイコンのポートからアンチログ回路の電源を供給しています。 (Ie_EN 信号)
ポート出力 = 3.3 V でアンチログ回路正常動作、ポート出力 = 0 V (および CV = 0 V) で出力電流ゼロとなります。
出力電流ゼロの設定時に同時に VBE 測定入力も VB (に相当する OP アンプ出力) にクランプしています。
次回に示す実際の回路では、ブレッドボードの面積の制約によりマルチプレクサを使用せず、NPN 専用で hFE-IC 測定と IC-VBE 測定とで回路を組み替えています。