TM7705N を使ったトランジスタ特性の測定 (2)
測定対象の NPN トランジスタとしては、以下に示す品種を選びました。
ブレッド・ポードの面積の制約のため、測定する特性ごとに回路を組みなおしています。
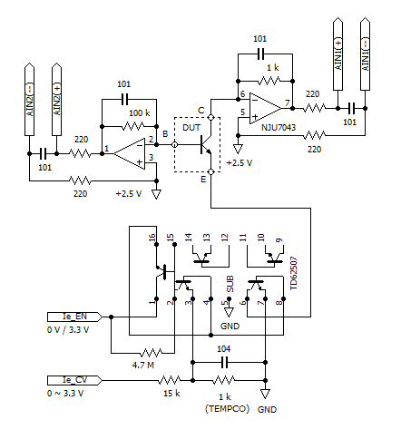
IC-VBE 特性測定のための回路を下に示します。

ベース結合アンチログ回路はトランジスタ・アレイ TD62507 を利用して作成しており、トランジスタ・アレイ内の被測定トランジスタとしては Q3 (9, 10, 11 番ピン) と Q4 (12, 13, 14 番ピン) のふたつに限っています。
IC-VBE 特性の測定結果のグラフを下に示します。

コレクタ電流が小さい領域でグラフがギザギザしているのは、簡単のためコレクタ電流検出のゲインを全領域で一定にしているので、低電流領域では量子化誤差のウェイトが大きくなるためです。
コレクタ電流が 1 mA では検出電圧は 1 V になりますが、コレクタ電流が 1 μA では検出電圧は 1 mV となり、16 ビット AD コンバータの 1 LSB のレベルが無視できなくなります。
これまで、 2N3904 やトランジスタ・アレイの TD62507 の中の素子の特性は 2SC1815 と同様のものだと思っていましたが、IC-VBE 特性を見ると、やや差があることが分かります。
ちなみに当然ですが、 2SC1815-GR と 2SC1815-Y との間にはほとんど差がなく、プロットするとほぼ重なるので、上のグラフでは -Y については省略してあります。
測定したトランジスタの中で、同一 IC に対する VBE の値を比べると 2N3904 が最も大きくなっています。
したがって、3.3 V 電源電圧の中で無理やり Moog ラダー・フィルタを実現しようとする無謀な試みに対しては、2N3904 は向かないことになります。
2SC1815 のコレクタ電流の最大定格は 150 mA であり、それに対して 2SC2710 のコレクタ電流の最大定格は 800 mA となっています。
同一のコレクタ電流値に対しては 2SC2710 の方がコレクタ電流密度が低くなると考えられるので、2SC2710 の方が VBE が小さくなっているものと思われます。
高 hFE のグループ、2SC3113-B と 2SD2704 では他のトランジスタと比べてかなり VBE が小さくなっています。 (2SD2704 についてはプロットしてありませんが 2SC3113-B とほぼ同じになっています)
その点だけを見れば、2SC3113-B と 2SD2704 は 3.3 V Moog ラダー・フィルタに向いていることになります。
hFE-IC 特性測定回路を下に示します。

通常の hFE を持つトランジスタのグループの測定結果のグラフを下に示します。

IC が 10 μA 程度以下の領域でグラフがギザギザしているのは、ベース電流検出電圧が小さくなって量子化誤差が無視できなくなるためです。
ベース電流検出ゲインはコレクタ電流検出ゲインの 100 倍に設定してあるので、hFE = 100 で検出電圧のレベルは同一になりますが、それより hFE が高くなっていくとベース電流検出電圧が小さくなっていき、相対的に量子化誤差の影響が大きくなっていきます。
2SC1815 と 2N3904 は、コレクタ電流にあまり影響を受けずに一定の hFE を保っていることが分かります。
2SD2704 を逆接続、つまりコレクタとエミッタを入れ替えた形で接続したものと、トランジスタ・アレイ T62507 の中の素子では、コレクタ電流に依存して hFE が大きく変化しています。
ミューティング用のトランジスタは逆接続での hFE が大きいのが特徴で、2SD2704 の場合、最大で 200 を超えているのがグラフから読み取れます。
ちなみに 2SC1815 などの「普通」のトランジスタでは逆 hFE は 4 とか 5 とかの一桁台になります。
高 hFE グループの結果を下に示します。 (比較のため「普通」の 2SC1815-GR もプロットしています)

高 hFE のため、「ギザギザ」の影響は、より大きい IC の領域まで及んでいます。
2SC3113-B の hFE は割に平坦ですが、2SD2704 の hFE は全領域では 4 倍程度まで変化しています。