ノートンアンプによる OVCE タイプの VCA (3)
減衰音のエンベロープに相当する、下降のこぎり波の形状のエンベロープ CV を作成して入力してみたところ、やはり出力の DC レベルの変動が「CV 漏れ」となって現れました。
音を聞くと、入力信号がある場合には気になりませんが、入力が無音だと、「プチッ」というクリック・ノイズが聞こえます。
そこで、ゲインセルの差動ペアのベースバイアスにオフセットを与え、バランスを調節できる回路を追加してみたところ、CV 漏れをほぼゼロに追い込むことができ、クリック・ノイズもほとんど聞こえなくなりました。
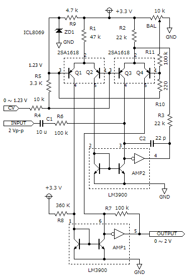
変更した回路図を下に示します。

Q1 のベースはリファレンス電圧 1.23 V に固定で、Q4 のベースにオフセットを加える回路になっていますが、逆に、Q1 のベースにオフセットを加え、Q4 のベース電圧は固定にする回路でもかまいません。
ただし、本来は、このオフセット電圧は PTAT (Proportional To Absolute Temperature)、つまり絶対温度に比例する電圧の必要があるのにも関わらず、この回路では定電圧を与えているので、バランス調整時の温度以外ではバランスが崩れた状態になります。
あと、念のため、AMP2 に位相補償のコンデンサ C2 を付け加えました。
入力に信号を加えない場合のゲイン CV 入力の波形と、信号出力の波形の写真を下に示します。

一番上のトレースが CV 入力のエンベロープ信号で、真ん中がメモリしておいた無調整での出力波形で、一番下がリアルタイムで見ているバランス調整後の出力波形です。
無調整では数十 mVp-p の CV 漏れが、ほぼゼロに調整できています。
ディスクリートの 2SA1015 を 4 個使った場合でも、ほぼ同様に調整可能でした。