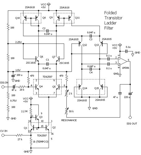
ブレッドボード上に実験回路を組んでみて、一応の動作を確認しました。 実験している回路図はこちら (→) です。 ブレッドボード上の面積の節約のため、差動増幅部には、低電圧オーディオ・パワーアンプ IC である LM386 を使用しました。 ノイズの問題などか…
引用をストックしました
引用するにはまずログインしてください
引用をストックできませんでした。再度お試しください
限定公開記事のため引用できません。