XR2206 (3)
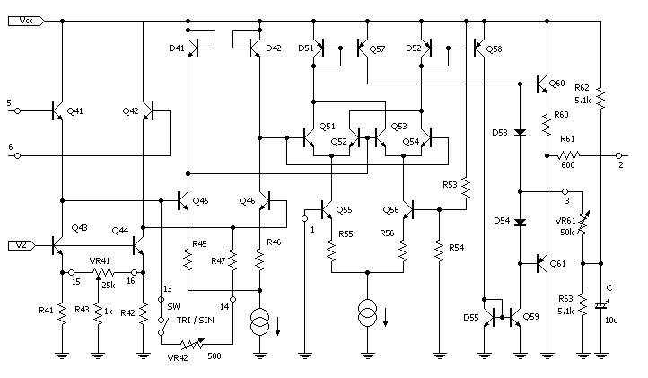
XR2206 の波形整形部の誤りを訂正して書き直した回路図をこちら (→
) に示します。 VCO 部から矩形波を作り出している部分は、特に面白味もなく、誤りもないので省略します。
正弦波の整形部分は、
という特長があり、どのような回路で実現されているのか、正直言って良く分かりません。
したがって、回路図の 13 番ピン、14 番ピンがつながる先の回路は不確実です。
例によって、トランジスタの番号などは適当に付けてあります。
データシートの回路図に誤りがある部分は、13 番ピン、14 番ピンまわりと、本来 PNP でなければいけないのに NPN になっている、出力段の下側のトランジスタ Q61 です。
まず、注意すべき点として、シンメトリ・アジャストの VR が 15 番ピンと 16 番ピンにつながれていますが、データシートの応用回路では、VR の中点 (スライダ端子) を直接に GND に落としているので、スライダを左右どちらかに回しきると Q43 あるいは Q44 のエミッタが GND に直接つながれることになり、トランジスタが破壊される恐れがあります。
アプリケーション・ノートの「TAN-005」では、VR の中点を直接 GND に落とさず、1 kΩ の抵抗を介して GND に接続しているので、このような心配はありません。
正弦波の整形回路は良く分からないので、13 番ピン、14 番ピンをオープンにした、三角波出力モードでの動作を説明するために簡略化した回路を下に示します。

乗算器のギルバート・セルを構成する DBM (Double Balanced Modulator) 部分を単一の差動増幅回路に置き換え、それ以降のアンプ部分は省略してあります。
まず、Q41、Q42 は、それぞれ Q43、Q44 による定電流源を負荷とするエミッタ・フォロアで、その入力はタイミング・コンデンサの両端に接続されています。
ベース電流による誤差を少なくするために、動作電流はかなり絞ってあるはずで、また、三角波モードでは、それぞれ独立したエミッタ・フォロアとして動作します。
Q45、Q46、D41、D42、Q51、Q52 はギルバート・セル型の乗算器を構成しています。
Q45、Q46 は (外部) エミッタ抵抗を持つ差動増幅回路で、ベース間の差動電圧を差動電流としてコレクタから出力する、電圧-電流変換回路として機能しています。
D41、D42 は、(外部エミッタ抵抗のない) 差動増幅回路の 特性の逆特性の
特性を実現する、いわゆる「リニアライジング・ダイオード」です。
結局、この部分は、エミッタフォロア付きの差動電圧入力乗算器であり、タイミング・コンデンサ両端の電位差をリニアに増幅して、差動電流として出力する機能を持っています。
元の回路図に戻ると、Q55、Q56 が乗算器のもうひとつの差動電圧入力となっており、Q56 側は Vcc/2 にバイアスされているので、Q55 の入力も Vcc/2 とすれば、ゲイン・ゼロとなります。
Vcc/2 の点を中心に GND 側に振るのと、Vcc 側に振るのでは出力信号の極性が反転します。
乗算器出力は、D51、Q57、D52、Q58、D55、Q59 によるカレント・ミラーで両極性のシングルエンド電流出力に変換されます。 このあたりは OTA (Operational Transconductance Amplifier) の出力部と同様です。
この出力は 3 番ピンから取り出されており、外部に接続する抵抗値によりゲインが決まり、また、同時に出力のバイアス電圧も設定されることになります。
D53、D54、Q60、Q61 は AB 級動作のコンプリメンタリ・エミッタ・フォロアによる出力バッファです。 出力インピーダンスが 600 Ω と規定されているので、おそらく 600 Ω 程度の直列抵抗 R61 を介して 2 番ピンに出力されていると思われます。