OTA/VCA/PGA を使用した 2 次特性 VCF (4)
今回は、LM13700 の SPICE モデルを 3.3 V 単一電源で動作させて、現実の回路に近い形で AC 解析を行います。
LM13700 を 3.3 V 単一電源で動作させる場合の問題点として、出力コンプライアンス電圧の幅が狭くなることがあげられます。
出力回路はプラス電源側もマイナス電源側も Wilson 型のカレントミラー回路となっており、2 Vbe 分の電圧降下を生じます。
NS の web サイトからダウンロードできる LM13700 の SPICE モデルでは、カレントミラーの機能自体はビヘイビアで実現されています。
2Vbe 分の電圧降下は (独立) 電圧源によってモデリングされており、プラス電源側の PNP カレントミラーに対しては 1.4 V、マイナス電源側の NPN カレントミラーに対しては 1.2 V の電圧源が使われています。
単純にコンプライアンス電圧の幅を計算すると、
3.3 - 1.4 - 1.2 = 0.7 [V]
となり、非常に狭くなります。
カレントミラー出力トランジスタのコレクタ・ベース間が順方向バイアスとなって軽く飽和する領域も利用するとして、その電圧を 0.2 V とすると、プラス電源側とマイナス電源側の合計で 0.4 V 増えて、
0.7 + 0.4 = 1.1 [V]
となります。
それでも、電源電圧 3.3 V の 1/3 しか利用できないので、OTA の出力電流でコンデンサを直接充電する方式ではなく、OP アンプによる (反転) 積分回路を接続する方式を採用します。
下の図に、このふたつの方式の等価な構成を示します。

OP アンプによる積分回路を使う構成では、積分回路により信号の極性が反転するので、OTA の反転入力 (- 入力) 端子が実際の機能としては非反転入力となり、OTA の非反転入力 (+ 入力) 端子が実際の機能としては反転入力となります。
OP アンプが正常動作している場合には、入力端子間は「バーチャル・ショート」の状態となりますから、反転入力の電位は非反転入力のアナログ・コモン電圧と同じに保たれ、OTA の出力コンプライアンス電圧幅が狭くても問題になりません。
OP アンプ出力が「フルスイング」(出力レイル・ツー・レイル) なら、電源電圧幅いっぱいまで出力を振ることができます。
電流入力、電流出力の VCA チップである SSM2164 では、出力コンプライアンス電圧が ±0.1 V しかなく、OP アンプを使うことが必須となっています。
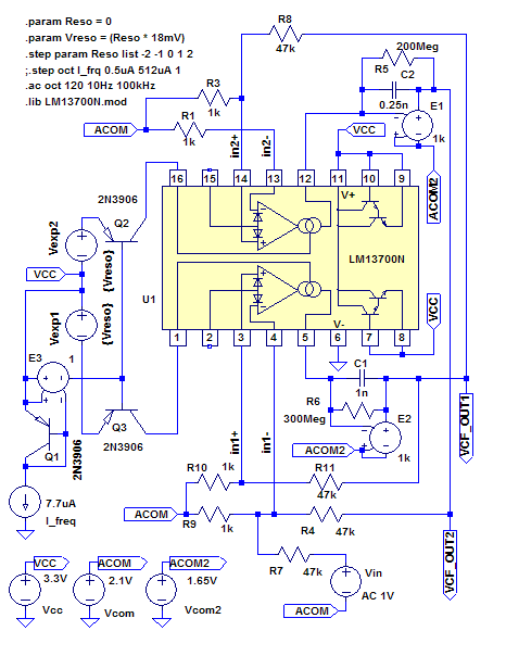
LTSpice の回路図エディタで入力した回路を下に示します。

LM13700 (DIP16 ピン・パッケージ)の「シンボル」は独自に作成したものです。
LM13700 の (1 回路分の) モデルの SPICE ネットリストは、NS 製の「LM13700.mod」をそのまま使用しており、2 回路分をインスタンシエートするための「LM13700N.mod」を作って追加しているだけです。
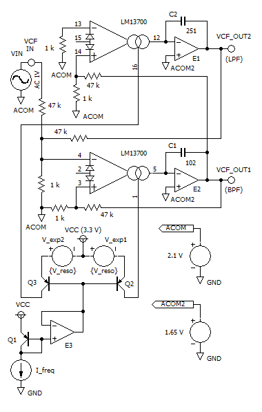
この回路図では少し見にくいので、書き直したのが下の回路図です。

まず、前回述べたようにダイナミック・レンジの問題があるので、OTA の縦続順序を一般の biquad 回路と同じ
1 次 LPF --- 完全積分器
の順序に変更しています。
ふたつの OTA の gm を決めるバイアス電流 (Iabc) の生成は、簡単のため、アンチログ回路ではなく、出力トランジスタがふたつあるカレントミラー回路を使用しています。
そして、その出力トランジスタのエミッタと VCC との間に電圧源を挿入し、OTA A1 側と OTA A2 側では互いに逆の極性となるオフセット電圧を加えています。
その電圧はパラメタ「V_reso」で指定しており、V_reso はパラメタ「Reso」の値に 18 mV を乗算して得ています。
この 18 mV というのは、絶対温度 300 K でコレクタ電流が 2 倍になる差動ベース電圧で、V_reso を 18 mV ステップで変化させるということは、Q の値を順に 2 倍していくことになります。
Q の設定としては、0.5、1、2、4、8 と変化させています。
バイアス電流の変化するレンジを最小化するために、Q の変化の中央値の「2」で gm1 = gm2 となるように、あらかじめ C2 と C1 の比を
Q2 = C2 / C1 = 1 nF / 0.25 nF = 4
として、Q = 2 に設定しています。
LTSpice の回路で C1、C2 にそれぞれ 300 MΩ、200 MΩ の抵抗を並列に抱かせてあるのは、これがないとシミュレーションがうまく行かないためです。
また、アナログ・コモン電圧が ACOM の 2.1 V と ACOM2 の 1.65 V の 2 種類あるのは、LM13700 の SPICE モデルに問題があるためです。
LM13700 の入力差動ペアが正常動作するためのコモンモード電圧は、等価回路から見積もると、
カレントミラー回路の 2Vbe + 差動ペア自身の Vbe = 3Vbe
が必要で、約 1.8 V となるはずです。
ネットリストから回路図に書き起こしたもの (→こちら) を見ると分かりますが、入力部分が「飽和」しないで動作するためには、1.2 V + 2Vbe = 2.4 V 必要になります。
たぶん、ノード 25 と 31 の間にある D10 が余計だと思われます。
軽い飽和 (0.3 V) を覚悟して、入力差動ペアのベース電圧が 2.1 V なら、ぎりぎり動作範囲となります。
ここではネットリストは修正せずそのまま使い、この 2.1 V を ACOM の電圧とし、出力の DC レベルとしては電源電圧 3.3 V の半分の 1.65 V を ACOM2 の電圧としています。
シミュレーション結果のグラフを下に示します。

一般的な biquad の縦続順序としたので、BPF と LPF の出力が同時に得られます。
その代わり、HPF 出力は付加回路がないと得られません。
Q が高くて LPF 出力に高いピークが現れる場合でも、BPF 出力のピークは Q の値にかかわらず 0 dB であり、BPF 出力端でクリッピングすることはありません。