BBD コーラス (11) -- 逆数特性の VCO (6)
今回からは、「リワインド型」 VCO を使った逆数特性の VCO について説明します。
当初は、LM331 を使って実験を進めましたが、途中で 2011/06/03 付けの記事のように CMOS 555 タイマ IC を使った回路に変更しました。
LM331 をやめた理由は、
- 最大発振周波数が 100 kHz 程度
- 最小電源電圧がスペック上 4 V で、等価回路から読み取っても 3.7 V 程度は必要
になるためです。
1. については、単に 100 kHz 以上も発振可能だけれどもリニアリティが悪くなるだけなのか、本当に発振周波数の制限なのかについては追求していません。
2. については、基準電圧がグラウンド側から 1.9 V であり、一方、定電流回路の動作に必要な電圧は VCC 側から VBE 3 個分 = 0.6 * 3 = 1.8 V 程度で、必要な電源電圧は両方を足した 1.9 + 1.8 = 3.7 V となり、3.3 V 電源では動作できないことになります。
しかし、回路動作は主に LM331 / NJM4151 の場合について説明していき、最後に CMOS 555 を使った回路の場合について触れます。
まず、リワインド型 VCO のランプ / のこぎり波形について下の図に示します。

入力電圧から変換した電流、あるいは直接の入力電流をタイミング・コンデンサに積分していき、上限の電圧 Vtop に達したら、一定量のリワインド電荷をタイミング・コンデンサに注入して、(等価的に) コンデンサの電圧を Vbot まで「リワインド」します。
ここで、「リセット型」と違って、Vbot の「電圧」は表に表れてきません。
リセット型では、Vbot の電圧は、コンパレータの比較電圧として、あるいは、リセット時にコンデンサを接続する低インピーダンスの電圧源として、実際に存在します。
リワインド型では、電圧「V」を直接ではなく、電荷「Q」と、キャパシタンス「C」の関係
Q = C • V
を使って、V = Q / C によって「間接的に」コンデンサの端子間に出現させます。
一定量のリワインド電荷 Qrew をコンデンサに注入するのに、コントロールしやすい方法として、一定電流 Irew を一定時間 Trew 流すことにすると、
Qrew = Irew • Trew
と表されます。
ここで、Qrew を一定に保ちながら Trew → 0 とした極限を考えると、インパルス型になり、電荷がコンデンサに一瞬で注入されることになります。
その場合を、上の図の波形で緑色の細い実線で示してあり、のこぎり波出力が Vtop に達すると、一瞬で電荷が注入され、電圧が Vbot まで落ちます。
実際には、 Trew は有限の値ですから、上の図の太い青い実線で示したように、有限の傾きで電圧が低下していき、Vbot よりは高い電圧の Vbot2 に達することになります。
電圧が Vbot まで落ちないのは、Trew のリワインド期間でも、入力電流を積分し続けているので、その分の電圧上昇の寄与があるからです。
Trew のリワインド期間が明けた時点で、インパルス的に電荷を注入する「理想的」な場合の電圧と一致し、残りの期間の波形は理想的な場合と全く同じ形で推移することになります。
リワインド電荷の注入により発生する電圧が振幅 A
A = Vtop - Vbot
を決定することになりますから、リワインド電荷量をコントロールすれば、逆数特性の VCO が得られることになります。
リワインド時間 Trew の高精度な電圧制御は難しく、リワインド電流 Irew を制御する方が簡単です。
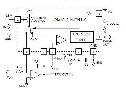
下に、(OP アンプによる積分器を使った) 高精度型の構成での LM331 / NJM4151 の応用回路を示します。
実際の CMOS 555 タイマ IC を使った回路は、(OP アンプを使わない) 簡易型構成の回路に相当するものですが、高精度型の構成の方が説明しやすいので、まずは高精度型から始めます。

まず、「普通」のリニア VCO としての説明を行います。
OP アンプを使った反転型積分回路を使用していますから、時間とともに電圧が上昇していく出力を得るためには、入力電圧は「負」でなければなりません。
図では「-Vin」のようにマイナス符号を付けて、このことを表し、電圧としては絶対値を取って正の数値として扱います。
積分器出力は LM331 / NJM4151 のコンパレータで Vtop と比較され、電圧が上回るとコンパレータが反転して、ワンショット回路がトリガされます。
このワンショット回路は、タイマ IC 555 をワンショット回路として使った場合の回路構成に類似した回路となっており、5 番ピンに接続された R1、C1 による時定数で規定された期間のワンショット・パルスを発生させます。
3 番ピンはパルス出力で、オープン・コレクタとなっており、負荷抵抗をつなぐ電圧を選ぶことにより、VCC と異なる電源電圧を使うロジック回路とインターフェースすることが出来ます。
ワンショット期間は定電流回路の電流スイッチが 1 番ピン側に接続され、積分器にリワインド電流を流し込みます。
この電流は、2 番ピンに接続されている抵抗 Rs により設定されます。
内部の基準電圧により 2 番ピンの電圧は 1.9 V に保たれ、Rs を通してグラウンドに流れ込む電流がカレント・ミラーによってコピーされ、リワインド電流として使われます。
1 番ピンのリワインド電流は、ワンショット回路によって ON / OFF されますが、2 番ピンのリファレンス電流は、それとは関係なく、常に流れ続けます。
逆数特性の VCO としての応用には、リニア VCO としての入力電圧 -Vin は一定値に保ち、2 番ピンを流れるリファレンス電流の方を入力電圧により変化させて使います。
具体的には、Rs を直接グラウンドに接続するのではなく、入力電圧 (をバッファしたもの) に接続し、抵抗 Rs の両端の電位差を変化させ、2 番ピンを流れるリファレンス電流を変化させます。
この時、入力バッファの出力インピーダンスが十分低くなくても安定ならば、出力インピーダンス分の抵抗と Rs とが直列になった合成抵抗が目的の値になるように Rs を選べば良く、無理してバッファの出力インピーダンスを下げる努力をする必要はありません。
本来のリニア VCO としての使い方では、2 番ピンを流れるリファレンス電流は 140 μA 程度の一定値であり、それを変化させることはありません。
逆数特性の VCO としての応用ではリファレンス電流を変化させるので、本来の使い方とは異なり、リニアリティについては、何の保証もありません。
LM331 のスペック上では、精度はともかく、2 番ピンのリファレンス電流の使用範囲は標準値で 10 μA 〜 500 μA となっており、50 倍以上のレンジは得られないことになります。
次回は簡易型の回路構成について説明します。