PIN フォトダイオードによるガンマ線検出回路 (3)
今回は、LTSpice によるトランジェント解析で、パルス出力の時間波形を求めます。
波形自体は、すでに 9 月 10 日の記事に掲載してあります。
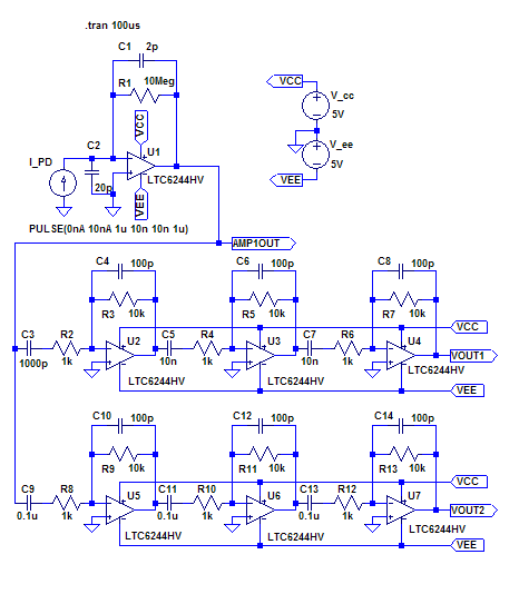
シミュレーションに使用した回路図を下に示します。
OP アンプのマクロ・モデルとしては、LTSpice 組み込みの LTC6244HV を使用しました。
これは、比較的に低ノイズ () で広帯域 (GBW: ゲイン・バンド幅 50 MHz) な FET 入力のものを適当に選んだだけです。
トランジェント解析なので、低ノイズの特性は全く関係ありません。

回路図の上部がチャージ・アンプ部で、AN2236 の回路ではなく、ここでの実験回路のものになっています。
フォトダイオードからの電流の向きが逆なので、AN2236 の回路とは出力波形の極性が逆になります。
また、帰還容量が 2 pF と 4.7 pF と異なるので、エクスポネンシャルで減衰する時定数も異なってきます。
回路図の中央部、「VOUT1」を出力とする部分が AN2236 の 2 段目 〜 4 段目の BPF 回路そのものです。
回路図の下部、「VOUT2」を出力とする部分が、この実験回路の BPF 回路で、AN2236 の回路の入力部のコンデンサの値をすべて 104 (0.1 μF) に変えたものです。
シミュレーション結果の出力波形を下に示します。

下の段の緑色のトレースがチャージ・アンプ出力で、下向きに急速に立ち下がってから 0 V 方向へエクスポネンシャルで減衰する波形になっています。
何度も言いますが、AN2236 の回路では極性が逆の波形になります。
上の段の青色のトレースが AN2236 の BPF 出力で、赤色のトレースがここでの実験回路の出力です。
青色の AN2236 回路の出力波形は、ほぼ「微分波形」となっており、パルス幅もせまく、振幅も小さくなっています。
実験回路の実際の出力波形写真を下に示します。

シミュレーション結果と同様な波形になっていることが分かります。
AN2236 回路の最初の BPF の入力コンデンサを他の段と同じ 103 (0.01 μF) に変えて実験した場合の波形を下に示します。

この写真では、時間軸のスケールが 10 μs / div となっています。
シミュレーション結果の青色のトレースの波形に似た形となっています。
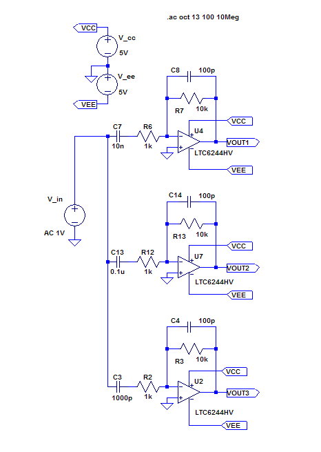
BPF (バンドパス・フィルタ) 1 段分の特性を見るためのシミュレーション回路を下に示します。

「VOUT1」は AN2236 回路の 3 段目、4 段目の OP アンプ回路、「VOUT2」は、ここでの実験回路の BPF 1 段分、「VOUT3」は AN2236 回路の 2 段目の OP アンプ回路 (初段の BPF) の出力です。
AC 解析による周波数特性の結果を下に示します。

赤の線が、ここでの実験回路の BPF、青の線が AN2236 回路の後段の BPF、緑の線が AN2236 回路の初段の BPF です。
チャージ・アンプの後に BPF を接続する目的は、チャージ・アンプ出力はそのままではレベルが小さいのでかなり増幅しなければなりませんが、帯域制限をすることにより、ノイズは抑えて、パルス部分だけを効率よく取り出せるようにするためです。
OP アンプの帰還抵抗と、帰還容量により LPF (ローパス・フィルタ) 特性を持たせており、その時定数はすべての回路で 10 kΩ x 100 pF = 1 μs となります。
入力側は RC の直列回路による HPF (ハイパス・フィルタ) となっており、両者の特性の合成で BPF 特性となります。
HPF の時定数は、AN2236 回路の後段で 1 kΩ x 10 nF = 10 μs、ここでの実験回路で 1 kΩ x 0.1 μF = 100 μs となります。
AN2236 回路の初段 BPF では、1 kΩ x 1000 pF = 1 μs となり、上の図で分かるように、約 159 kHz より低い周波数に対しては「微分回路」として働くことが分かります。
パルスの波高をなるべく損なわないために、実験回路では BPF の帯域を広くとるようにしましたが、実際の出力パルスの大きさは 4 V を超えるものも見られました。
したがって、そのまま、この回路定数を使って電源電圧 5 V の OP アンプで実現すると、出力パルスがクリップするような事態も考えられます。
そのため、AN2236 の回路ではパルス波高を小さめにするような回路定数になっているのかも知れません。