SX-150 の VCO の温度補償 (6) -- 特性測定(4)
前回、測定回路が電流値の低い部分で不安定と書いたのですが、実際には、電源ハムが乗ったせいであることが分かりました。
測定回路を秋月で扱っているブレッドボード「EIC-104」上に組んだのですが、土台のアルミ板に触れると誘導するハムの量が変化します。
アルミ板をグラウンドに落として、ハムの量が改善されたので、この状態で再測定をするつもりです。
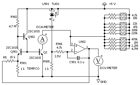
下に測定回路を再掲し、説明を加えます。

まず最初にお断りしておきますが、私は 1 kΩ の温度補償抵抗 (TEMPCO) しか持っていないので、SX-150 用回路では 5 kΩ になっている R901 を、この回路では 1 kΩ の TEMPCO に変え、それに合わせて R5 の値も 75 kΩ から 15 kΩ に変更しています。
トランジスタの は Y ランクのものを使っています。
リードが 2.54 mm ピッチにフォーミングされてテーピングされた 2SC1815-Y の、隣り合った 2 個を Q901 と Q2 として、無選別で使っています。
テスタで測った は約 160 と約 180 です。
Q901 と Q2 は、お互いのパッケージの平面 (印字面) 部分を少量のエポキシ系接着剤で張り合わせて、熱結合させています。
1 kΩ の TEMPCO も接着すれば良いのですが、再利用したいため、シリコングリスを塗り、トランジスタに密着させ、テープで止めるだけにしました。
回路図には OP アンプの型番を書きませんでしたが、実際には LMC662 を使っています。
バイポーラの OP アンプでは入力バイアス電流が気になりますが、電流測定が 0.1 μA (100 nA) 精度なので、LM358 などでも特に問題なく使えると思います。
OP アンプのマイナス入力 (2 番ピン) と出力 (1 番ピン) との間に入っている発振止めのコンデンサ (C901) は数百 pF では発振が止まらなかったので、すこし大き目の 0.1 μF が付けてあります。
電流を決める抵抗は、10, 22, 47 の「E3」系列で並べてあります。 これは、私の手持ちの金属皮膜抵抗の都合でこうしてあります。
基本的には、DIP スイッチで一本だけを接続しますが、それだと約 2.2 倍ステップとなり、少し電流値の間隔が荒いので、DIP スイッチの複数ビットを ON にし、2 〜 3 本の抵抗を並列にして中間の電流値も得ています。
たとえば、
- 2.5 V / 10 kΩ = 250.9 μA
- 2.5 V / (10 kΩ // 47 kΩ) = 303.2 μA
- 2.5 V / (10 kΩ // 22 kΩ) = 363.6 μA
- 2.5 V / (10 kΩ // 22 kΩ // 47 kΩ) = 416.8μA
- 2.5 V / 4.7 kΩ = 531.9 μA
となります。
測定は、ひとつの測定ポイントにつき
- DIP スイッチを設定
- コレクタ電流を測定
- CV を測定
という手順でデータを得ます。
これを必要な電流値の範囲で繰り返して行います。
電流値は OP アンプのフィードバック作用により設定されますから、回路が安定なら、再度測定する場合には、電流値の再測定は必要ありません。