山下シンセの 555 VCO の CMOS 化
いわゆる「山下シンセ」の、定番のタイマ IC 555 を使った VCO 回路で、オリジナルのバイポーラ版の 555 の代わりに CMOS 版の 555 を使うと発振周波数が低い場合、つまり、電流値の小さい領域で不具合が生じるという話題を Chuck さんがブログ
2011-01-20 - 電音の工場ブログ - E-Musicグループ
に書かれています。
この件について、私も追試をしてみました。
手持ちの LMC555 (NS) と、ICM7555 (intersil) を使い、電源電圧を 15 V / 12 V / 9 V / 5 V / 3.3 V と変えて実験しました。
その結果、LMC555 (NS) を使い、電源電圧 15 V の場合に発振が不安定 (間けつ発振) になる現象や、発振停止を起こすことが確かめられました。
LMC555 でも電源電圧 12 V 以下の場合には、問題なく正常動作し、ICM7555 の場合では、電源電圧 15 V でも問題ありませんでした。
LMC555 のデータシートを見ると、耐圧 (絶対最大定格) は 15 V なので、15 V 電源で使った場合には永久的な破壊も有り得ることになりますから、「誤動作」が生じるのも仕方ないかなとは思います。
連続的に電圧を可変できる「実験用電源」のようなものを持ちあせていないので、電源電圧を変化させるのは、単に出力電圧の違う AC アダプタに差し替えて行っています。
追求する意義があるかどうかは分かりませんが、「実験用電源」で電圧を連続的に変化させて実験すれば、「誤動作」し始める「ポイント」の電圧を知ることができると思います。
LMC555 と ICM7555 とで、何が違うかといえば、ICM7555 は耐圧 18 V である点と、スペック上の最大発振周波数 (fMAX) が、LMC555 では fMAX = 3 MHz、ICM7555 では fMAX = 1 MHz である点が違います。
555 VCO の回路は、タイミング・コンデンサのディスチャージを高速に行う一方、555 のコンパレータおよび SR-FF の動作が適当に「遅い」ことを利用した回路となっています。
555 の通常の「非安定マルチバイブレータ」動作では、
- タイミング・コンデンサがチャージされて、電源電圧の 2/3 を超えると
- FF が反転し、ディスチャージが始まる
- 電源電圧の 1/3 を下回った時点でまた FF が反転し
- ディスチャージを終了して再びチャージ動作に戻る
という繰り返しになっています。
したがって、コンデンサ端の電圧は電源電圧の 1/3 と 2/3 の間を往復する波形となります。
一方、555 VCO では、コンデンサのディスチャージを高速に行うことにより、電源電圧の 1/3 を下回ったのを検出して FF が反転する頃には、すでにコンデンサは放電されていて、GND (1 番ピン) のレベルまで達しているような動作をさせています。
そのため、動作が高速化された CMOS 版に置き換えて、あまりにも「速すぎる」と、期待するような動作とならない可能性があります。
手持ちの intersil 製の DIP 版の ICM7555 は、相当昔に買ったもので、現在では、Web 上で簡単に検索した範囲では気軽に店頭で買えるようなところは見つかりません。
SOP タイプですが、NXP 製の ICM7555 は秋月で 5 個 100 円で販売されています。
fMAX = 500 kHz (耐圧 18 V) と、バイポーラ版と同様の適当な「遅さ」で、動作に期待が持てます。
また、TI の TLC555 は fMAX = 2 MHz (耐圧 18 V) で、DIP 版の TLC555CP は、若松通商で単価 84 円、共立電子産業グループで単価 94 円で扱っているようです。
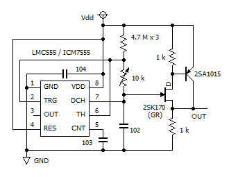
実験回路を下に示します。

不具合が起こるのは低電流領域で、特に電流を変化させる必要もないので、電流の設定は高抵抗 (4.7 MΩ x 3) で行っています。
10 kΩ の可変抵抗は、Franco の補償のための抵抗です。
通常の、ソース抵抗 10 kΩ を使った 2SK30A によるソース・フォロアのバッファではスピードが遅かったので、2SK170-GR と 2SA1015 を使ったバッファ・アンプに置き換えました。
シンプルですが、一応、「電流帰還 OP アンプ」の構成になっています。
電源電圧 3.3 V での動作を念頭に置いています。 ここに 2SK30A を使うと、3.3 V ではうまく動作しません。
LMC555 を使い、電源電圧 15 V で誤動作が生じている状態の波形を下に示します。

上のトレースが FET バッファ出力で、下のトレースが SR-FF 出力である 555 の 3 番ピンを見ています。
SR-FF 出力は、非常に細いパルスですが、ディジタル・オシロの「Peak Detect」機能により表示しています。
本来、発振周波数は 40 Hz 程度になるはずですが、左側の部分で、リセットされかけて途中でやめたような、小振幅の波形となっています。
ちょっと見えにくいですが、下のトレースの SR-FF 出力波形でも、少しだけ下向きにパルスが出掛かっていますが、「L」レベルまで達する正規の波形とはなっていません。
右側では、発振が連続していますが、良く見ると、「頭」がつぶれたようになっていて、正規の周期とはなっていません。
リセットパルス周辺を拡大した波形を次に示します。

バッファ出力波形の立下りの開始部分で振動的になっているのは、バッファの特性による影響と思われます。
ICM7555 を使用して、電源電圧 15 V の場合の波形を下に示します。 この場合、動作に問題ありませんでした。

のこぎり波が曲がっているのは、定電流源ではなく、抵抗を使ってタイミング・コンデンサのチャージ電流を設定しているせいです。
リセットパルス付近の拡大を次に示します。
きちんと周期的に動作しているので、「Average」機能をつかって、平均化した波形を示してあります。

動作スピードが遅いだけあって、SR-FF 出力の立下りは、LMC555 のものに比べて、かなりなまっています。
LMC555 を使い、電源電圧 12 V で正常動作している状態の波形を下に示します。

リセットパルス付近の拡大を次に示します。

LMC555 を使い、電源電圧 3.3 V で動作させた波形を下に示します。
3.3 V 動作では、タイミング・コンデンサ端の電圧は、本来 0 〜 2.2 V の範囲となりますが、後の段で扱いやすいように、FET バッファ段で GND レベルより 0.4 V 程度「浮かせて」出力しています。

