SH-2A 基板 (12)
今回も SH-2A 本体ではなく、ベースボード上の周辺回路の話題です。
シリアル MIDI 入力インターフェース回路として、定番のチャージポンプ付き RS232C トランシーバ IC (MAX232 互換品) を使っています。
コンデンサ 5 個を外付けするだけで手軽に使えて便利なのですが、何も考えず Pakurino (Arduino) の シリアルインターフェースとして使ったときに 10数 kHz のノイズが乗る現象に悩まされました。 (こちらの記事 → http://d.hatena.ne.jp/pcm1723/20090724)
そこで、今回はノイズに対して少しは配慮し、対策を施してみました。 実際に効果があるかどうかは、DAC を実装し、測定してみないと分かりません。
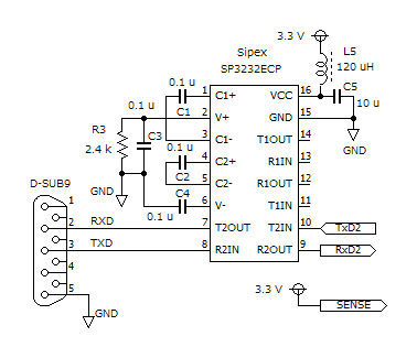
回路図を下に示します。

トランシーバ IC は手持ちの Sipex (現在は Exar) 製の 3.3 V 対応の SP3232ECP を使用しました。 以前に秋月から購入したものですが、現在ではインターシル製の ICL3232CPZ の方が 2 個入りで 200 円と安いようです。
基本的な回路としては、 0.1 μF のコンデンサ 5 個 (C1 〜 C5) を外付けするだけで動作しますが、上の回路では、
- R3 (2.4 kΩ)
- C5 (10 μF)
- L5 (120 μH)
が異なっています。
1. の R3 は、チャージポンプで昇圧された電圧が蓄えられる C3 に並列に接続して、負荷電流を増やすためのものです。
SP3232E は、昇圧する電圧を ±5.5 V 程度に安定化するために、負荷電流に応じてスイッチング動作を間欠的に行うようになっています。
そのため、負荷が軽くなってくるとチャージポンプの平均発振周波数が低くなって可聴域に入り、ノイズの原因となる可能性があります。
アプリケーション・ノート ANI19「Selecting Charge Pump Capacitors for Serial RS-232 Transceivers」の Table 2 によると、電源電圧 3 V、V+ 端子の負荷抵抗が 30 kΩ の場合に平均発振周波数は 11 kHz になります。
同じ条件で、負荷抵抗が 3 kΩ になると、平均発振周波数は 277 kHz になります。
実際にSP3232ECP で測定してみると、連続発振状態では約 280 kHz に相当するスイッチング周波数が、電源電圧 3.3 V の無負荷の状態で平均発振周波数は約 3 kHz、上の回路図の 2.4 kΩ では約 95 kHz となりました。
2. の C5 のデカップリング・コンデンサの容量については、トランシーバ IC 自体の動作に関しては C1 〜 C4 と同じ 0.1 μF で問題ないのですが、スイッチング・ノイズが電源を介して他の回路に影響するのを防ぐために、3. のインダクタンスとの間で LC フィルタを構成するように、10 μF と大きめの値にしました。
3. の 120 μH という値は、基板上の面積を減らすために、はんだ面側に表面実装用のチップ・インダクタを付けることにしたので、手持ちの部品のなかで最も値の大きいものを選んだ結果で、特に根拠はありません。