SX-150 の VCO の温度補償 (12) -- Q902 のベース電流補償 (5)
これまでベース電流補償回路について述べてきましたが、そもそもベース電流が流れなければ、補償する必要はありません。
Q2 のベースをドライブする Q902 を NPN トランジスタではなく、Nチャネル MOSFET にすればゲート電流は流れません。
ただし、Q901 の の上に NMOS のスレシホールド電圧分が加わることになるので、抵抗で電流を設定する方式では性能が出ず、定電流方式にする必要があります。
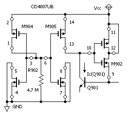
Q902 を NMOS に変更し、ついでに PNP カレントミラーも PMOS に変えた回路を下に示します。

この回路を実現するには、NMOS FET 1個と、特性の揃った PMOS FET のペア1組が必要ですが、メタルゲート CMOS ロジックの「4000」ファミリの中の 「4007」がこの用途に使えます。
「4007」にはアンバッファド・インバータ、つまり CMOS 1段だけのインバータ3個分の MOSFET が集積されています。
そして、その3個のインバータに対し、それぞれ
- ドレイン側の接続を切断
- ソース側の接続を切断
- ドレイン側、ソース側、両方の接続を切断
した形になっています。
ドレイン側がフリーな PMOS 2個をカレントミラーに使い、ソース側がフリーな NMOS を Q2 のドライブに使った回路を下に示します。*1

小さい円のそばに書いてある数字は 14 ピン DIP パッケージでのピン番号です。
回路図の MOSFET のシンボルの都合上、サブストレートがソースに接続されているような形になっていますが、実際は、すべての PMOS のサブストレートは 14 番ピン、すべての NMOS のサブストレートは 7 番ピンに接続されています。
ゲート電極がつながっているけれども使用していない方の MOS トランジスタは、本来の回路動作には影響が出ないように、ソースとドレインをショートし、PMOS は Vcc に、NMOS は GND に落としてあります。 この状態では、単なる MOS キャパシタとしての機能しかありません。
IC の型番ですが、詳しく言うと、4000「B」シリーズのアンバッファド・インバータなので、「CD4007UB」のような表記になります。
実際にこの回路をブレッドボードに組んで測定してみました。 結果のグラフを下に示します。

誤差は最大でも -40 セント以下におさまっており、バイポーラ・トランジスタ版の約半分になっています。
これはベース電流の影響がないのと、定電流回路を使用したことによる改善が合わさっているものと考えられます。
ちなみに PMOS カレントミラーのゲート電位は約 4 V でスレシホールド電圧としては約 -1 V ということになります。
NMOS トランジスタ M902 のゲート電位は、CV 入力最大の時に約 2.9 V でした。
バイポーラ版では Q902 のベース電位は 1.5 V 程度 (2*Vbe + 180 mV) ですから、それに比べると、メタルゲートということもあって、かなり高くなっています。
*1:当初掲載していた回路を変更し、PMOS カレントミラーの入力側と出力側に使う素子を入れ替えてあります。こちらの方が配線しやすくなります。