SX-150 の VCO の温度補償 (1) -- 回路と LTSpice シミュレーション (1)
学研「大人の科学マガジン」別冊「シンセサイザー・クロニクル」の付録アナログシンセ 「SX-150」VCO 部の温度補償回路を考えてみました。
とは言っても、私は SX-150 は持っていないので、LTSpice でのシミュレーションと、 SX-150 類似の回路を組んでの実験をしてみようと思っています。
まずは、回路の説明とシミュレーションです。
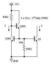
下の図が温度補償回路です。

この回路では、アンチログ回路の温度補償に必要な2種の補償を次のような方法で実現しています。
- ベース電流補償型カレントミラーによる逆方向飽和電流 (
) の温度依存性除去
- 温度補償抵抗 (TEMPCO) による熱起電圧 (
) スケーリング
図の中央の点線で囲まれたトランジスタ2石の回路が、元の回路に追加する部分です。
追加回路の部品には、「Q901」などのように 900 番台の部品番号が振ってあります。
R6 を除去した上で、Q2 のベースと R5 などとを接続しているジャンパ抵抗 R101 を外し、点線部の回路を挿入する形となります。
Q901 と Q2 は特性が揃っているほうが望ましいです。 Q902 は、Q901、Q2 と特性が揃っている必要はありません。
R901 は +3300 ppm/℃ の正の温度係数を持つ温度補償抵抗 (TEMPCO) を使います。
これは元の R6 の代わりとなるので、R6 の値の 4.7 kΩ に合わせて、10 kΩ の TEMPCO ふたつを並列にして 5 kΩ とします。
TEMPCO を使用しない場合は R6 は残したままで、R901 なしの回路を R101 を取り去ったあとに挿入する形にします。
図の左側の R4、R5 も点線で囲ってありますが、これは、この改造により値を調節する必要がある部分です。
この回路の基本は、ベース電流補償型のカレントミラー回路です。
R901 をショートして除去すると次のような回路になります。

これは参考文献*1の pp.76 「ベース電流補償カレント・ミラー回路(3)」に相当します。
また、Q2 がないと考えると、同書 pp.95 の「Vbe 依存型電流源電圧源回路(2)」に相当します。
R903 は高域の不安定をおさえるためのもので、なくても安定するなら取り去っても構いません。
上の図はカレントミラー回路ですから、Q901 側に流れる電流と同じ電流が Q2 側にも流れます。
その値 は
となります。
この電流には、 の温度変化に起因する小さな温度依存性が残っています。
精度的には定電流回路を使ったほうが良いのですが、簡単のため抵抗を使った回路にしてあります。
アンチログの電流範囲を 1 μA 〜 1 mA の 3 decade、10 octave と仮定して、下限の電流である 1 μA 程度になるように R902 の値は 4.7 MΩ に選んであります。
SX-150 の回路ではどのような電流範囲を想定しているのか不明なので、実際には R902 の値を変更する必要があるかも知れません。
Q901 と Q2 の特性が揃っていれば、この回路で の温度依存性はキャンセルされ、上の式の電流
の小さな温度依存性が残るだけとなります。
ただ、このままでは、下限の電流値から全く変化しないことになりますから、何とか CV を入れることを考えなくてはなりません。
いま、Q901 のエミッタとグラウンドを切り離し、エミッタと、グラウンドとの間に低インピーダンスの電圧源を挿入することを考えます。
その電圧を とすると、
は本来の値に
だけ「ゲタ」をはき、同様に
の値も
だけ持ち上げられることになります。
このとき、Q2 のベースは Q902 のエミッタでドライブされており、入力電圧は間接的に作用しています。
これは、通常使われる差動ペアの形式のアンチログ回路ではベース間に加えている入力電圧を、この回路ではエミッタ側から加えていることになります。
ベース側から信号を入れる方式では、ベース電流は小さいので駆動する側のインピーダンスはあまり問題になりませんが、この回路では電圧源にエミッタ電流が流れますので、それが誤差にならないようにインピーダンスは低い必要があります。
カレントミラーの設定電流は 1 μA ですから、その電流を 5 kΩ の抵抗に流すと電圧降下は約 5 mV で決して小さくはありませんが、簡単のため、CV および各種変調電圧をミックスしているパッシブ抵抗ミキサのサミング・ポイントを Q901 のエミッタに接続することにしました。
さらに、 補償のために TEMPCO 抵抗に変更したのが最初の回路図です。
もとの回路では、ミックスした結果の電圧で生の 、つまり 0.6 V 程度を供給するようになっていました。
改造後は、下限の電流分の はカレントミラー回路から供給されるので、CV ミキサでは最低音からの変化分だけを出力すれば良く、約 0.6 V 程度のゲタを脱ぐ必要があります。
このゲタを受け持っているのが R4 およびその周辺の抵抗分圧回路で、この部分は変更する必要があります。
この部分を変更しないまま改造すると、Q2 に過大な電流が流れる恐れがあります。
ここは、R4 周りの回路にボリウムを追加して、ピッチ調整回路にするのが良いと思います。
R5 は CV のオクターブ・レンジが合うように調整する必要があります。
MIDI-CV を利用し、MIDI-CV 側にレンジ調整が付いているなら R5 で合わせる必要はありません。
長くなってきたので、LTSpice シミュレーションの説明は次回に回し、先に図だけ示しておきます。

* X:\wsp2\LTS\SX150_tc.asc Q901 N002 N004 N006 0 2N2222 Q2 N003 N004 0 0 2N2222 R901 N006 0 R=5k * (1 + 33e-4 * (temp-27)) R902 N001 N002 4.7Meg R903 N004 0 470k Q902 N001 N002 N004 0 2N2222 R5 N005 N006 75k VCC N001 0 5V VCV N005 0 0V V2 N003 0 2.5V .model NPN NPN .model PNP PNP .lib G:\LTC\SC3\lib\cmp\standard.bjt .dc VCV 0 2.9 0.01 .temp -7 27 57 * SX-150 VCO temperature compensation .backanno .end

