V3340 VCO (1) --- 温度補償 CV (1)
coolaudio 製 V3340 は、(ミュージック・シンセサイザ用) VCO IC である CEM3340 のコンパチ品で、1 年ほど前から秋月でも扱うようになりました。
単価 980 円と、結構いいお値段するので気軽に試してみる訳にもいかず、これまで手を出していませんでした。
この IC は、CV スパンの温度補償回路を内蔵していて、外部に温度補償抵抗などを設ける必要がありません。 オシレータとしてはまず三角波を発振し、それを波形整形回路に通して、のこぎり波、PWM 波を得ています。
方形波は、PWM 波のデューティーを 50 % に設定することで得られます。 各波形出力の負荷電流が 0.5 mA 程度であれば、内蔵出力バッファでドライブすることができます。
ただし、各波形出力の振幅は p-p 値で、
- 三角波の振幅は正電源電圧の 1/3 (+15 V 電源では 5 V)
- のこぎり波の振幅は正電源電圧の 2/3 (+15 V 電源では 10 V)
- PWM 波の振幅は (正電源電圧 - 1.5 V) 程度 (+15 V 電源では 13.5 V程度)
とバラバラのため、振幅を揃えるには外部回路が必要です。
まずは、CV の温度補償回路部分を調べることにします。 チップの左側の端子に集中している温度補償回路と外部素子の接続の様子を示します。 (高域補正回路などは省略してあります。)

正側の電源電圧は、標準 +15 V (下限 +10 V、上限 +18 V) で、16 番ピンに接続します。
負側の電源電圧 () は、-4.5 V ~ -6.0 V の範囲にある場合には、その電圧を負電源電圧として 3 番ピンに直接加えます。
負電源電圧 () が -7.5 V よりマイナスの値の場合、電流を制限するための抵抗を介して 3 番ピンに間接的に接続します。 チップには 6.5 V ツェナーダイオードが内蔵されており、「シャントレギュレータ」として機能します。 この電流制限抵抗を
とすると、その値は、
を満足するように選びます。 つまり、電流制限抵抗には 8 mA (以上) の電流が流れるようにします。
電源電圧を ±15 V と選ぶ場合は、 となりますが、データシートの回路図では 820 Ω が使われており、約 9.5 mA の電流を流しているようです。
温度補償回路の動作は、1 番ピン、2 番ピン、14 番ピン、15 番ピンに外付けする抵抗値の互いの「比」により決定されるので、値の選択には自由度がありますが、実際には内蔵乗算器のリニアリティの良い領域で動作させるためにデータシートに記載されているような値を使う必要があります。
秋月の web サイトの該当商品ページからダウンロードできる coolaudio のデータシートは簡易版で 5 ページしかなく、温度補償回路についての説明がありません。 ネットを探すと、CEM3340 / CEM3345 の全 6 ページのデータシートが見つかり、こちらには温度補償回路の入出力の関係について、次のような式が示されています。
ここで、
は乗算器の出力電流 (14 番ピンに流れ込む電流)
は熱電圧
(
: ボルツマン定数、
: 絶対温度、
: 電子の電荷)
は 1 番ピンと 3 番ピンとの間に接続する抵抗の値
は乗算器の入力電流 (15 番ピンに流れ込む電流)
は 2 番ピンと 3 番ピンとの間に接続する抵抗の値
です。
ここで、 は複数の CV 入力電圧を電流に変換して加算したものであり、その入力のひとつひとつは、たとえばビブラートのようにゼロを中心にして正負に振れるものでも、それらの合計である
は常に正、つまり 15 番ピンに流れ込む方向となります。
この式を変形すると、
となり、さらに
- 1 番ピンに流れ込む電流値
- 2 番ピンに流れ込む電流値
と定義して代入すると、
と表すことができます。
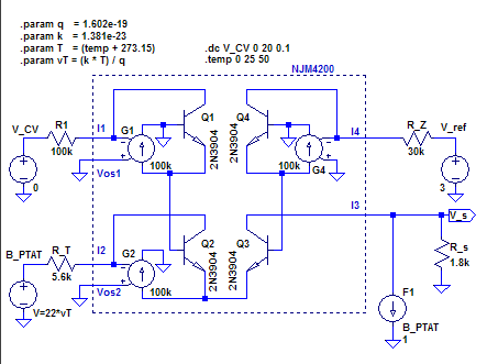
この式の 2 項目は RC4200 / NJM4200 などのログ・アンチログ方式 (ギルバート・セル方式でない) の 1 象限乗除算器で容易に実現できる形になっていることが分かります。 その回路を下に示します。

簡単のため、内部 OP アンプのオフセット調整は省略しています。 加減算を OP アンプを使った反転型の回路で行っているので、出力電圧の極性は正負逆になっています。 CV 入力は 1 本で代表させています。
は 100 μA 程度の値、
は 0 から 200 μA 程度の変化をし、いずれも RC4200 / NJM4200 でのリニアリティの良い範囲 (250 μA 以下) に入っています。
LTspice でシミュレーションするための回路を下に示します。

RC4200 / NJM4200 内部の OP アンプは、電圧制御電流源 (G 素子) を使った理想 OP アンプで実現しています。 電流の加減算は電流制御電流源 (F 素子) により合成しており、正しい出力電流の向きになっています。
シミュレーション結果のグラフを次に示します。

横軸が CV 入力電圧、縦軸が CV 出力電圧です。
赤色のトレースが T = 0°C、青色のトレースが T = 25°C、緑色のトレースが T = 50°C です。
温度により、出力電圧がスケーリングされていることが分かります。