PX-150 (13)
今回は、SX-150 方式のリニア VCO での直線性補正について考えます。
基本は、通常のリセット方式で使われる「Franco の補償」を流用したものです。
まず、周波数が低い領域では、通常のリセット方式と同様の誤差の誤差量となることを、式の上で示します。
前述の誤差を表す式から、 と置いて、両方式での誤差部分を表す因子を抜き出すと、
- 通常のリセット方式
- SX-150 方式
となります。
通常のリセット方式での式を でのテイラー展開による、べき級数で表すと、
の範囲で
となります。
この式の の1次の項までで打ち切ると、
となり、SX-150 方式の式と一致することが分かります。
打ち切り誤差は の2次以上の項ですから、たとえば、
、つまり、周波数
がリセット周波数
の 1/10 では、打ち切り誤差は
、つまり 1 % 程度になることが分かります。
「Franco の補償」は、通常のリセット方式では、原理的には直線性誤差を完全に補償でき、回路的には抵抗1本で実現できる方法ですが、SX-150 方式に使おうと思うと、抵抗1本だけでは実現できません。
それは、入力電流 はリセット期間でも流れ続けているので、
による実効的なスレシホールド電圧の変化が上下両方のスレシホールドに同じ分だけ作用して、
の幅には変化が現れません。
また、リセット電流 によるスレシホールド電圧の変化は入力電流に関係せず、毎回、一定量だけ下側のスレシホールド電圧を変化させるだけになります。
つまり、SX-150 方式で Franco の補償を成立させるためには、リセット期間はコンデンサに直列に接続する抵抗値を強制的にゼロにする必要があります。
「理想ダイオード」があれば簡単ですが、実際には現実に存在する素子を使って回路を構成しなければなりません。
ここでは、次の3種類の回路を考えてみました。
「理想」でないダイオードで問題になるのが順方向電圧降下 ですから、シリコン・ダイオードより
の低いショットキ・ダイオードを使うのが 1. の方式です。 ショットキ・ダイオードでは逆方向の漏れ電流が多くなりますが、それは問題になりません。
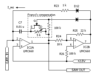
回路を下に示します。 点線で囲った部分が補償回路です。

入力電流だけを積分している期間はダイオードは OFF (逆バイアス) で、リセット期間は ON (順バイアス) になります。
Franco の補償では、積分コンデンサに流れる電流の変化が直列抵抗によって電圧値の変化として現れるので、のこぎり波/ランプ波形に鋭い立ち上がり/立ち下がりの部分が生じます。
SX-150 のオリジナルの回路の NJM2902 (LM358 タイプの OP アンプ4個入り) では特性が十分でないので、低電流域での精度の改善も含め、
- FET 入力
- フルスイング出力
- 高スルーレート
- 出力電流 2 mA 以上
の OP アンプに「貼り換え」ることを前提とします。
これまでの実験で使ってきた FET 入力の OP アンプのなかで、
- MC14577 はディスコンであり、消費電流が多い
- NJU7032 は出力電流が 1 mA しか取れない
ことから、LMC662 (2個入り) のタイプの、4個入りバージョンである LMC660 を選択しました。
もちろん、もっとモダンな、最新の OP アンプを使っても構いません。
前に述べた Franco の補償に使う抵抗値の式を再掲すると、
となります。
、
を代入すると、直列抵抗の値は
と求められます。 2 kΩ 程度に調整できるように、5 kΩ の半固定抵抗を使ってあります。
ダイオードの ON 抵抗はこれよりも低く、OFF 抵抗はこれよりも高い必要があります。 ショットキ・ダイオードの漏れ電流が多いといっても、2 kΩ に比べれば十分高い値になります。
入力電流値が小さい場合の、リセット期間付近の波形写真を下に示します。 きれいな波形を得るために、 OP アンプは高速の MC14577 を使っています。

入力電流が小さい領域では、直列抵抗による電圧降下は、ほぼゼロとなります。
上側のトレース (CH1) の積分器出力が、リセット期間の始めの部分で、0.2 〜 0.3 V 程度「ガクッ」と落ち込み、また、リセット期間の終わりの部分で持ち上がっているのは、ショットキ・ダイオードの順方向電圧降下 によるものです。
の理想ダイオードであれば、このような「落ち込み」は見られません。
この落ち込みの分は を狭めて、のこぎり波の振幅を小さくし、全電流領域に渡って、発振周波数を高いほうにシフトする作用があります。
入力電流が大きい領域の波形写真を下に示します。

電流が小さい場合よりも「落ち込み」の落差が大きくなっていますが、これは、入力電流による直列抵抗での電圧降下の分が加わっているためです。
半固定抵抗の設定ですが、シンセの VCO ブロックとして回路が組みあがっている場合には、出力される「音」の周波数を測りながら調整すればいいのですが、現在は部分的にしか出来上がっていないので、オシロスコープを使った、簡易的な方法で調整しています。
SX-150 の方式では、リワインド方式と同様に、積分器に定電流を注入してリセットをかけています。 そのリセット期間の幅を入力電流値に関わらず一定にすることができれば、それはリワインド方式と同様の動作となり、直線性誤差が除去されることになります。
つまり、オシロスコープで波形を観察しながら、
- 入力電流を変化させながら
- リセット期間の幅が一定になるように半固定抵抗を調節
すれば良いのです。
LMC662 を使った回路を、この方法で調整した場合の測定結果のグラフを下に示します。

参考のため、LM331 を使って、完全にリワインド方式で動作させた結果のグラフも示してあります。
オシロスコープによる、ラフな調整のため、少し誤差が多めになっていますが、もっと精密な調整を行えば、もっと誤差の少ない状態に追い込めるはずです。
次回以降は、他の方法の実験/測定を行いますが、先に回路図だけを示しておきます。
- N ch MOS FET 使用

- ワンゲート CMOS ロジックのアナログスイッチ使用

